mjwit254m3@gmail.com
055 585 082
Log in
Login form
Don't have an account yet?
Register now!
Remember me
Forgot password
Forgot username
Sign in using your account with:
Facebook
Twitter
Google
Linkedin
Power by
Joomla Templates
- BowThemes
Create an account
Fields marked with an asterisk (*) are required.
Name
(*)
Username
(*)
Password
(*)
Confirm password
(*)
Email
(*)
Confirm email
(*)
Avatar
Gender
-- Select Gender - -
male
female
Profile link
Birthday
(*)
Location
Favorite quotes
City
-- Select City - -
Chealsea
Liverpool
Asernal
Website
About
(*)
description
REGISTER
Search...
fb
tt
pt
ln
db
โรงเรียนแม่จะเราวิทยาคม
หน้าแรก
เกี่ยวกับโรงเรียน
ประวัติโรงเรียน
ข้อมูลผู้บริหาร
โครงสร้างการบริหาร
วิสัยทัศน์ พันธกิจ เป้าหมาย
ตราสัญลักษณ์โรงเรียน
กลยุทธ์โรงเรียน
ทิศทางของโรงเรียน
เพลงประจำโรงเรียน
ฝ่ายบริหารและบุคลากร
คณะผู้บริหาร
ฝ่ายบริหารงานบุคคล
ฝ่ายบริหารงานวิชาการ
ฝ่ายบริหารงานงบประมาณ
ฝ่ายบริหารงานทั่วไป
ฝ่ายกิจการนักเรียน
กลุ่มสาระการเรียนรู้
กลุ่มสาระการเรียนรู้ภาษาไทย
กลุ่มสาระการเรียนรู้คณิตศาสตร์
กลุ่มสาระการเรียนรู้วิทยาศาสตร์และเทคโนโลยี
กลุ่มสาระการเรียนรู้สังคมศึกษา ศาสนาและวัฒนธรรม
กลุ่มสาระการเรียนรู้สุขศึกษาและพลศึกษา
กลุ่มสาระการเรียนรู้ศิลปะ
กลุ่มสาระการเรียนรู้การงานอาชีพ
กลุ่มสาระการเรียนรู้ภาษาต่างประเทศ
ITA
OIT ปี 2568
OIT ปี 2567
ติดต่อเรา
ถาม-ตอบ
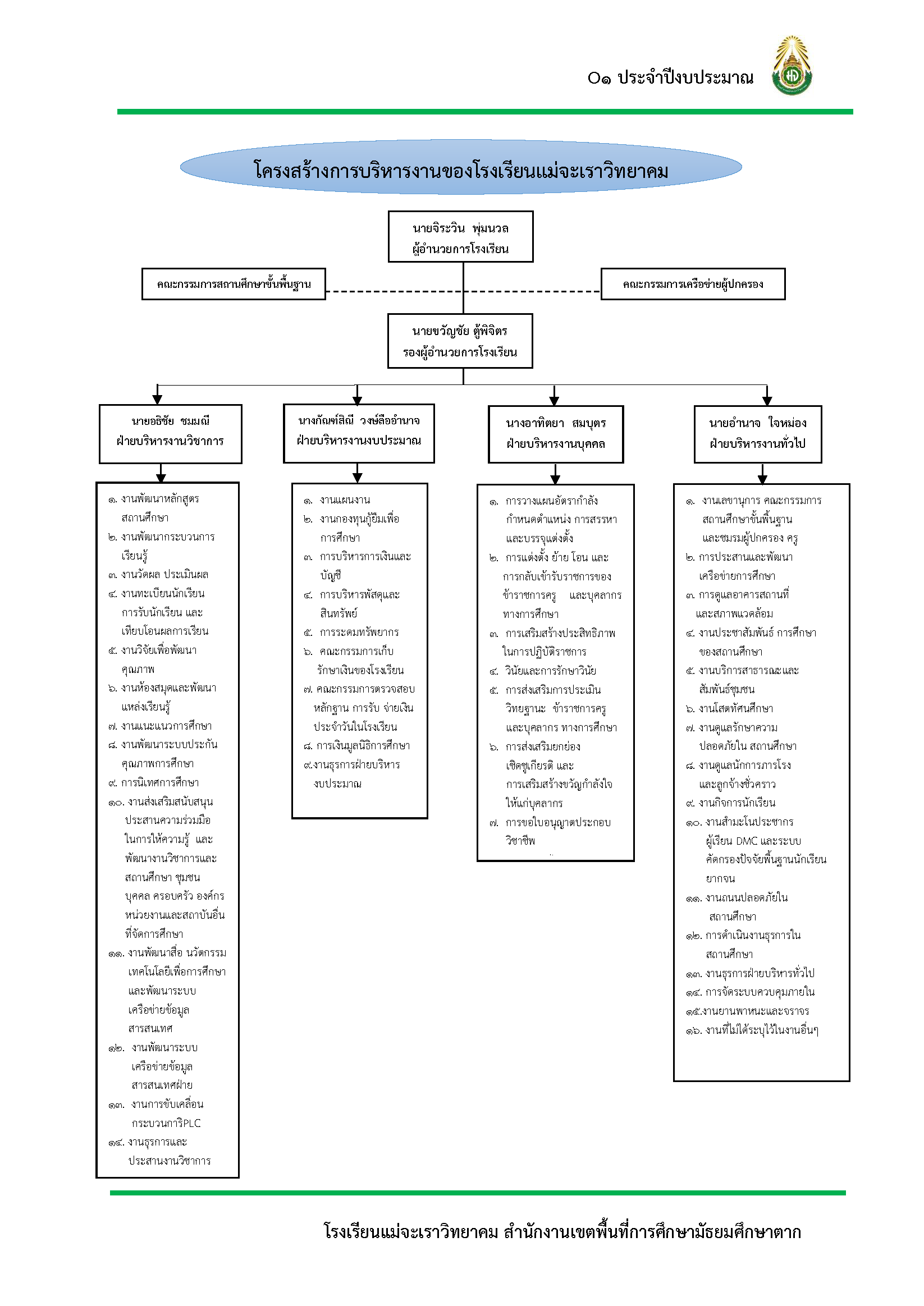
โครงสร้างการบริหาร
หน้าแรก
เกี่ยวกับโรงเรียน
ฝ่ายบริหารและบุคลากร
กลุ่มสาระการเรียนรู้
กระดานถาม-ตอบ
ติดต่อเรา
You are here:
Home
เกี่ยวกับโรงเรียน
โครงสร้างการบริหาร
Back to top
Powered By
T3 Framework